二十周年庆 | 联系我们 股份代码:831253
众博(中国)
了解众博(中国)农牧的实时动态

众博(中国)农牧集团上榜第一批粤港澳大湾区“菜篮子”生产基地初审候选名单

发布日期2019-08-26

根据《粤港澳大湾区“菜篮子”建设工作专责小组办公室关于印发粤港澳大湾区“菜篮子”生产基地申报指南的通知》(穗农函〔2019〕945号),依据自愿申报、属地农业行政主管部门推荐原则,共收到来自全国各地申报粤港澳大湾区“菜篮子”生产基地材料360份。经初步审核,合格材料222份。现将初审候选名单予以公示(见附件)。

以上名单公示期3天。在公示期间,若对名单有异议,可通过书面形式实名向我办反映情况。

联系电话:020-31238167

联系地址:广州市白云区麓景路388号广州市农业农村局

  

                                                                                                                       粤港澳大湾区“菜篮子”
                                                                                                                       建设工作专责小组办公室
                                                                                                                       2019年8月24日




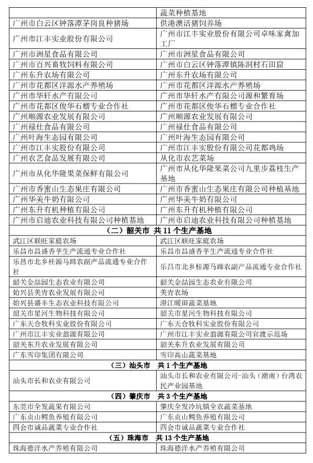
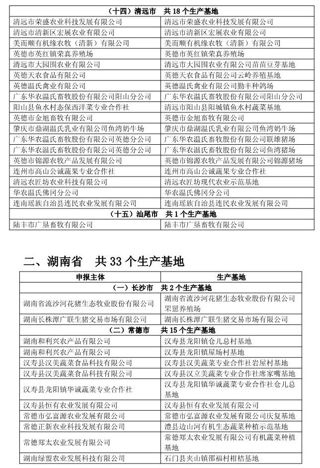
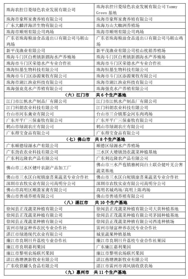
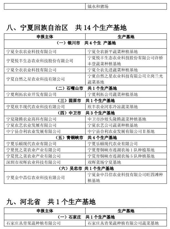
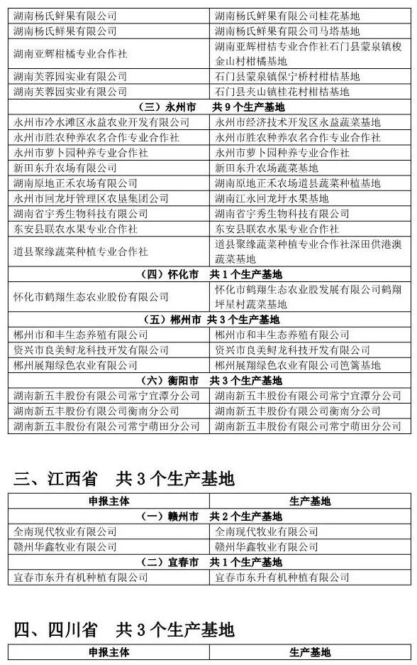
附件:第一批粤港澳大湾区“菜篮子”生产基地初审候选名单 
(点击可查看大图)

1